|
陕西省中医药学会
联系我们
学会首页
关于学会
学会介绍
理事会
监事会
内设机构
学会章程
会员之家
学会规章制度
结业证书查询
党建工作
党章党规
党风廉政
新闻动态
学会动态
专委会动态
专业委员会
通知公告
学会通知
委员候选人推荐
主委风范
继续教育
项目公布
项目申请
科普之窗
科普活动
学会新闻
会员之家
活动照片
学会表格下载
学会通知
学会通知
委员候选人推荐
学会通知
首页
/
通知公告
/
学会通知
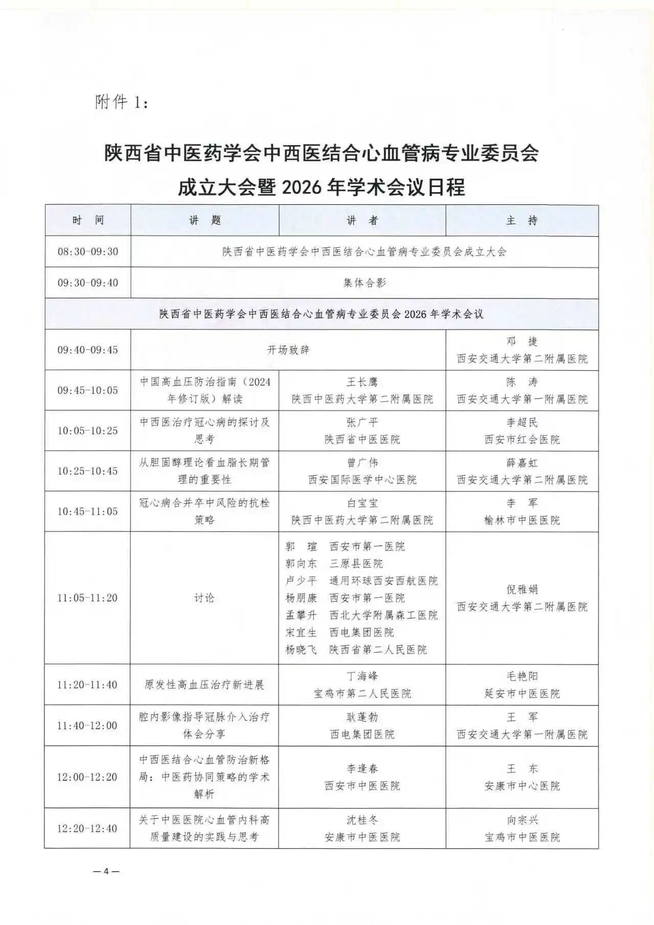
陕西省中医药学会关于召开中西医结合心血管病专业委员会成立大会暨2026年学术会议的通知
时间:2026-03-12
来源:
作者:小编
浏览:68